①网络安全-OpenAl: ChatGPT服务周期性中断因遭到DDoS攻击(任子行、美亚柏科、迪普科技、国华网安、绿盟科技等);
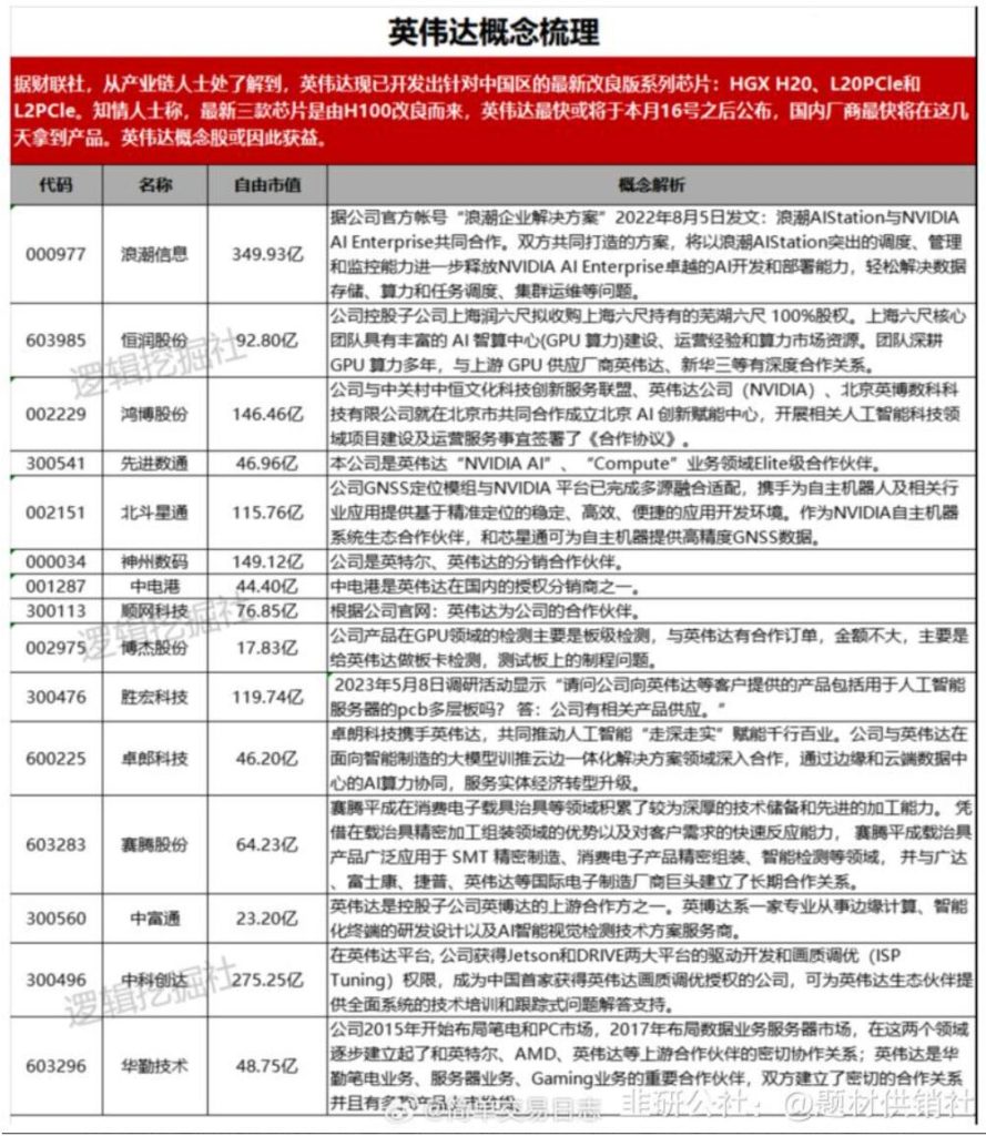
②英伟达概念-《科创板日报》9日讯,英伟达或将推出针对中国区的最新改良版AI芯片,最快或将于本月16号之后公布(中电港、先进数通、胜宏科技、浪潮信息、鸿博股份等);
③光伏-工信部将召开光伏制造业企业座谈会,引导光伏产业产能合理布局,据悉,此次召集的企业包括产业链各环节头部企业,初步计划11月13日进行(钧达股份、爱旭股份、福斯特、宇邦新材、帝尔激光等);
④算力调度-《上海市推动人工智能大模型创新发展若干措施(2023—2025年)》日前正式发布,提出打造市级智能算力统筹调度平台,构建规模化先进算力调度和供给能力(恒为科技、首都在线、润泽科技、青云科技、思特奇等);
⑤电致变色玻璃-即将上市的阿维塔12拥有前沿的玻璃技术,配备智能光感变色前风挡,并搭载EC固态电致变色玻璃技术(万顺新材、江丰电子、和顺科技、日久光电、聚和材料等);
⑥无稀土电机-当地时间周三,通用汽车和Stellantis已与美国一家初创企业Niron Magnetics达成合作,开发下一代无稀土的永磁电机(万朗磁朔、新莱福、中钢天源、伟创电气、方正电机等);
版本二
①网络安全-OpenAl:ChatGPT服务周期性中断因遭到DDoS攻击(任子行、美亚柏科、迪普科技、国华网安、绿盟科技等);
②算力调度-《上海市推动人工智能大模型创新发展若干措施(2023—2025年)》日前正式发布,提出打造市级智能算力统筹调度平台,构建规模化先进算力调度和供给能力(恒为科技、首都在线、润泽科技、青云科技、思特奇等);
③英伟达-《科创板日报》9日讯,英伟达或将推出针对中国区的最新改良版AI芯片,最快或将于本月16号之后公布(中电港、浪潮信息、鸿博股份、胜宏科技、南凌科技等);
④半导体芯片:据Yole预计,2019-2025年,先进封装复合增速将达到7%,2025年占据整体封装市场的49.4%。(皇庭国际 、文一科技、富乐德,强力新材、浪潮信息等)
⑤光伏-工信部将召开光伏制造业企业座谈会,引导光伏产业产能合理布局,据悉,此次召集的企业包括产业链各环节头部企业,初步计划11月13日进行(钧达股份、爱旭股份、福斯特、宇邦新材、帝尔激光等);
⑥电致变色玻璃-即将上市的阿维塔12拥有前沿的玻璃技术,配备智能光感变色前风挡,并搭载EC固态电致变色玻璃技术(万顺新材、江丰电子、和顺科技、日久光电、聚和材料等);
⑦无稀土电机-当地时间周三,通用汽车和Stellantis已与美国一家初创企业Niron Magnetics达成合作,开发下一代无稀土的永磁电机(万朗磁朔、新莱福、中钢天源、伟创电气、方正电机等);
![图片[1]-2023.11.09周四舆情热度:-玖儿的学习笔记](https://www.xueshe9.com/wp-content/uploads/2023/11/20231109200232429-10-550x1024.jpg)
![图片[2]-2023.11.09周四舆情热度:-玖儿的学习笔记](https://www.xueshe9.com/wp-content/uploads/2023/11/20231109200236811-11-889x1024.jpg)
![图片[3]-2023.11.09周四舆情热度:-玖儿的学习笔记](https://www.xueshe9.com/wp-content/uploads/2023/11/20231109200240117-12.jpg)






















暂无评论内容